Share on (10000000792675):
⇔PRODUCTS DESCRIPTION

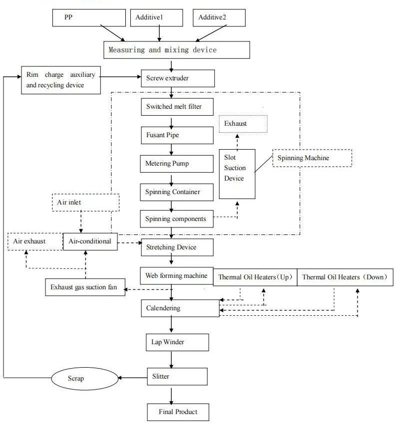
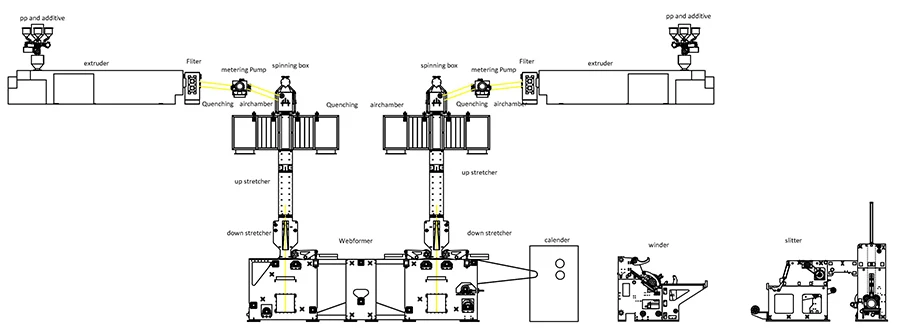
This machine is suitable for PP spunbond non woven fabric making. It used PP chips as raw materials input, undergoes
the process of extrusion, spinning, quenching, closure air stretching, web formation, calendaring, winding and cutting as
per requirements and then packed for storage and delivery.
| SS non-woven production line | |||
| Products Width | 1600mm | 2400mm | 3200mm |
| Filament denier | ≤2.3denier | ≤2.3denier | ≤2.3denier |
| Output | 2800Ton | 4200Ton | 5600Ton |
| Weight range | 10-120g/m2 | 10-120g/m2 | 10-120g/m2 |
| Maximum diameter of fabric per roll | 1200mm | 1200mm | 1200mm |
| Design speed | ≤280m/min | ≤280m/min | ≤280m/min |
| Running speed | ≤250m/min | ≤250m/min | ≤250m/min |
Usage
(1)Medical and health usage:operation suit,garment,face mask,diaper,sanitary napkin,disposable hygiene product.etc;
(2)Home decoration:shopping bag,wall covering fabric,table cloth,bed sheet,bedspread.etc;
(3)Lining for clothes or shoes:lining,adhesive interlining,shoe lining.etc;
(4)Agricultural usage:Protection cover,nursery cover etc;
⇔Company Profile
⇔TECHNICAL PROCESS
⇔Packaging & Shipping

The goods are being encased

Cargo passing security check

Our goods are usually shipped by sea. Before packing the goods, our engineers will check and test all aspects of the machinery and equipment to ensure that the quality is qualified and can be used normally.
⇔FAQ
Q: Where is your factory located? How can I visit there?
A: Our factory is located in Tianmen City, Hubei Province, which is famous for making non-woven fabric machinery. You can take a plane to Wuhan Tianhe Airport, or take a high-speed train to Tianmen South Station, I will pick you up.
Q: What types of products do you have? How do you determine the price?
A: Please communicate with me and provide the specific parameters of the equipment you need. We will provide the most reasonable and accurate price according to your needs.
Q: How about the quality of your products? How to treat the product quality control?
A: Quality first has always been our company's development philosophy, we strictly control the production process of every part, and the core components of the machinery to provide one-year warranty service.
Q: How long will it take to deliver the goods after I pay? What if I can't install it?
A: The normal delivery period is about three months after the payment of the deposit, which can be expedited. When you receive the goods, we will send you the detailed installation video and instructions to help you use the machine.
Q: What should I do when I encounter the operation problem of the machine after receiving the goods?
A: When you encounter any problem in the process of using the machine, feel free to contact our online engineers, we will help you solve the problem as soon as possible.
New products from manufacturers at wholesale prices