Share on (1100010886705):
Спецификация:
• Образец Бесплатная • 100% чистой меди • 100% натуральная кабельное соединение
• Быстрая доставка время • умеренная цена • более 20 лет опыта
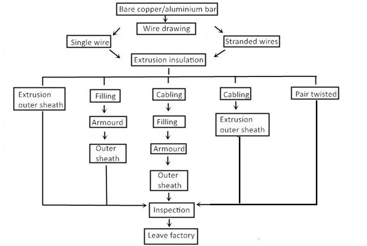
Процесс поток:

Приложения и Исполнительный:
ВНизкое напряжение 2 ядра 3 4 Основные силовые Провода КабеляИспользуется для передачи и распределения мощности на линии питания частота Номинальное напряжение ниже 35KV.
Исполнительный стандарт: gb/T12706.1 эквивалентно Международной электротехнической комиссии IEC60502 дляСиловые кабеля
Силовые кабеля рабочем состоянии:
1. долгосрочные Макс. температура не больше, чем 90℃ для сшитого полиэтилена и 70℃ для ПВХ, температура проводника кабеля составляет не более 250℃ во время сортировки, lon-Гест продолжительное время должна быть не более 5 секунд.
2. Температура окружающей среды для установки не менее 0℃
3.Силовые кабеляДопускается радиус изгиба для установки увидеть fllowding Таблица
| Товар | Изоляция из сшитого полиэтилена, ПВХ или кабель питания | ПВХ insulationpower кабель | |||
| Один основной тип | Многоядерных типа | Мягкий кабель | |||
| Небронированных | Бронированный | Небронированных | Бронированный | Небронированных | |
| Минимальный радиус изгиба кабеля для установки | 20D | 15D | 15D | 12D | 10D |
Мин. радиус изгиба близко К соединительной коробке и терминал | 15D | 12D | 12D | 10D | 8D |
| Примечание: D означает Внешний диаметр кабеля | |||||

Тип и название для силовые кабеля:
| Тип | Имя | Применение |
YJV YJLV | Кабель питания с изоляцией из сшитого полиэтилена, оболочка из ПВХ, Медь или алюминий дирижер | Прокладки в помещениях и на улице, способны выдерживать Некоторые прокладке тягу, не выдержав Внешнего давления и механических сил, Одножильный не допустимый для Собирайте в Магнитная трубопроводов |
ZC-YJV ZC-YJLV | Кабель питания с изоляцией из сшитого полиэтилена, Оболочка из ПВХ, пламени retartant категории C | |
WDZC-YJY WDZC-YJLY | Кабель питания с изоляцией из сшитого полиэтилена, Полиолефина платье, низкий дым галогенов, Пламени retartant категории C | |
YJV22 YJLV22 | Кабель питания с изоляцией из сшитого полиэтилена, Бронелента стали, оболочка из ПВХ | Прокладки подземных непосредственно, Выдерживать внешних механических сил, Но не выдержав большое тяговое сил |
YJV32 YJLV32 | Кабель питания с изоляцией из сшитого полиэтилена, Бронелента стали, оболочка из ПВХ | Прокладки в воде или высокой падение области, Выдерживать внешних механических Сил и довольно потянув сил |
YJV42 YJLV42 | Кабель питания с изоляцией из сшитого полиэтилена, Тяжелый стальной проволоки панциря, оболочка из ПВХ |
Примечание:
1. L означает AI core в код типа
2. Мы также производимСиловые кабеляС огнестойкий типа. например: WDA-YJY23 означает силовой кабель с cu ядро, изоляция из сшитого полиэтилена, лента стальная панциря, полиолефина платье, low smoke zero halogen, категории
Сопутствующих товаров:
Бронированный стальной проволоки бронированный стальной лентойАлюминий ПВХ/LSZH ПВХ кабель питания
ПВХ/xlpe Силовой кабельКабель питания
Объем производства для силовые кабеля:
| Тип | Core нет. | Номинальное напряжение кв | |||||
| 3.6/6kv | 6/6, 6/10kv | 8.7/10, 8.7/15kv | 12/20kv | 21/35kv | 26/35kv | ||
| YJV | 1 | 25-400 | 25-400 | 25-400 | 35-400 | 50-400 | 50-400 |
| YJLV | |||||||
| ZR-YJV | |||||||
| ZR-YJLV | 3 | 25-300 | 25-300 | 25-300 | 35-300 | 50-185 | 50-185 |
| YJV22 | 3 | 25-300 | 25-300 | 25-300 | 35-300 | 50-185 | 50-185 |
| YJLV22 | |||||||
| ZR-YJV22 | |||||||
| ZR-YJLV22 | |||||||
| YJV32 | 1 | 25-400 | 25-400 | 25-400 | 35-400 | 50-400 | 50-400 |
| YJLV32 | |||||||
| ZR-YJV32 | |||||||
| ZR-YJLV32 | 3 | 25-300 | 25-300 | 25-300 | 35-300 | - | - |
Xiangtan Шэньчжоу специальный кабель co., ltd. является известный производитель военных кабели, которые в основном занимается исследованиями, разработки, производства и продаж военных и потребительских кабелей и проводов. наши главные продукты включаютВысокая температура установки и кабель управления, lszh иСиловые кабеля, Антенный кабель, подключить провод, ul провода электроники, pv salor кабель, добыча кабель, резиновый кабель, специальные кабели для инженерное оборудование и так далее.

Между тем, мы акционер xiangtan кабелей и проводов Co. ltd, которая основана в 1996 году и является профессиональнымСиловые кабеляПроизводителя.Силовые кабеляНаш выгодных продуктов. с нашими много лет исследований и изучения, нашиСиловые кабеляБыли широко используется во многих аэрокосмической, оружие, военные, атомной промышленности, но также широко используется в национальной железной дороги, ГЭС, химической промышленности и горных работ полей. Мы также можем предоставить Специальное конструкторское кабели в соответствии с клиента специальные equirment.Наш бренд "скорость кабель" был награжден "Китай известная торговая марка".

Xiangtan Шэньчжоу специальный кабель co. Ltd занимается также исследования и разработки, производства и продаж различных видов кабель соединения: низкая-дыма и галогенов соединений, мягкий ПВХ гранулы, monosil силана сшитогоИ т. д. дляСиловые кабеляИзоляции и оболочки. И мы также предлагаем обслуживание oem.

МыДелаем ставку на качествоСиловые кабеля,НадПоследние10 лет,Наша компания серозно осуществляет свою ответственность за качество продукции, гарантирует ремонт, замены и возврата для продукта, который имеет проблему качества во время производства, и компенсирует прямые экономические потери вызвано проблемой качества.
Клиент satisfition наша primay AIM, на протяжении многих лет, компания Расширенный персонал профессиональной подготовки, имеет профессиональный команда транспорт и высококачественные инженерные инсталляции команды, профессиональный Талантливых техниковЧтобы удовлетворить спрос клиентов так что обеспечиваетСиловые кабеляИ все продукты полный спектр pre-sale, продажи и послепродажное обслуживание.

Мы можем предоставить применяются дляСиловые кабеляСертификаты и испытания, если спросили, или вы можете видеть исходный документы в нашей фабрики. Мы можем гарантировать правда наших сертификаты и испытания.
Как профессиональныйСиловые кабеляПроизводитель, сянтань Шэньчжоу специальный кабель Co. ltd экспортировала продукты в Венесуэлу, Индия, Вьетнам, Бенгалии, Африки и некоторых других странах. некоторыеСиловые кабеляКлиенты становятся нашими агентов в своей области. Мы надеемся, что уже давно дружественные деловые отношения с больше клиентов со всего мира в будущем.

Наши услуги:
1. Бесплатная техническое обслуживание консультации до, во время и после продажи;
2. Бесплатный образец и дизайн услуг;
3. Бесплатная техническое руководство пока все функционален;
4. Бесплатная междугородние доставка управления от продавца завод, чтобы под названием место покупателем;
5. для проблемы качества продукции, мы должны прибыть Scence после получения покупателя уведомление;
6. бесплатный сервис для любой специальный монитор и проводить обнаружения во время процесса производства
7. предоставляем 1 год полное гарантийное обслуживание;
Упаковка дляНизкое напряжение 2 ядра 3 4 Основные силовые Провода Кабеля
• PLyethylene намотки пленки в рулон с сплетенный мешок или коробка для малого диаметра провода
• Упаковка в рулонах с пластиковый лоток
• Большой диаметр провода и кабель упаковка с деревянные барабаны
•Мы можем поставить фумигации пакет и сертификат.
• Доставка, поезд, Express или на требования клиентов.

1). Вопрос: Вы производитель или торговая компания?
A:МыПрофессиональное изготовление,Исследования, разработки и продаж военных и потребительских кабелей и проводов.Кабели и кабельных соединений. наши основные бренды sanco и золотой скорость воплотить различные виды продукции: высокой температуры кабель, резиновая, антенный кабель, lszh иСиловые кабеля, Подключить провод, photovaltic (PV) salor кабель, UL электронный кабель, добыча кабель, и так далее.
Наша компания находится в xiangtan город, провинции Хунань, Китай.
2). Вопрос: Что такое вашей компании преимущества?
A:Мы стабильной провода и кабель Поставщик Китая аэрокосмической и военной, 21 лет опыта, ISO, ul и rohs certificabed, кабель соединений производится сами, это, как мы сохранить высокое качество и конкурентоспособные предложения для глобальных уважаемых клиентов.
3). q:Как вам гарантировать качество продукции?
A: качество является нашим приоритетом, мы относимся к контроль качества как первый главное с самого начала до самого конца. дизайн, материалы закупок, производство полуфабрикаты тестирования, готовой продукции инспекции, такие как Стрик управления для обеспечения качества продукции.
4). Вопрос: Что Приложения вашей продукции?
A: Наша продукция широко используется для строительства, промышленных, морских, военной, аэрокосмической, электростанции, Железнодорожный, электросвязи, подземного, оборудования и так далее.
New products from manufacturers at wholesale prices