Adjustable Aluminum Tube Handle Garden Leaf Rake Lawn Rake

Share on (1600052029646):


Price:RUB 379.09

Quantity:


Product Overview

Description


Product Size
82*19-154*54cm 
19/16mm aluminum tube

Functions and Features
adjustable function, easy to store and use

Application:
home garden

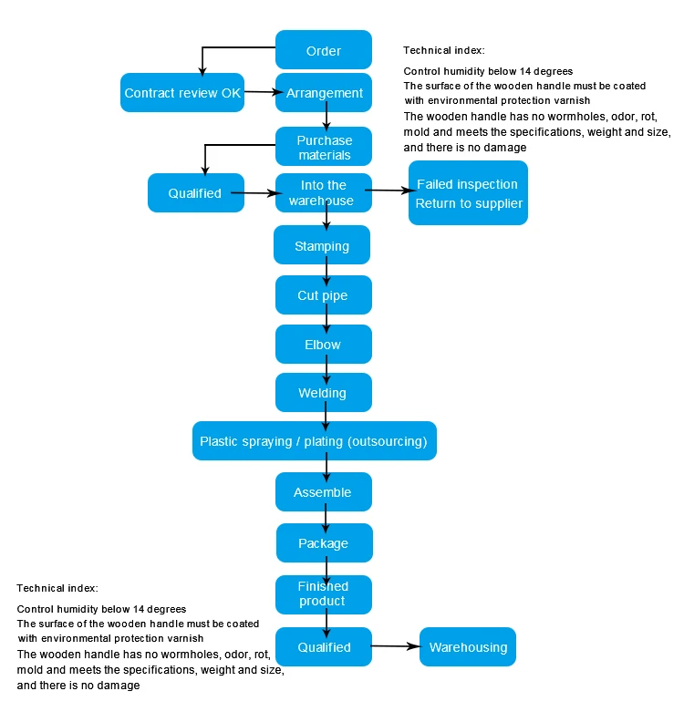
Production Process
Company Profile
Certifications
Exhibition
Our Advantages
1.Professional: 20 years’ experience in garden tool manufacture as a family firm. 2.OEM accepted: We can produce within variety of designs you requested based on our standard products. 3.Quality: Professional self-inspected Quality control system has been established for years now. 4.Low MOQ: We can decrease the MOQ if the products in order has stock in our warehouse or in manufacture. 5.Good Price: Our price might not be the lowest, but definitely with good cost performance ratio.
Package & Shipment
FAQ
Samples 1. Sample time: According to the color request, normally be ready in 7 days. 2. Sample charge: Company express account required if send abroad, sample cost will return after actual order. Shipment 1.Lead time: Normally it’s around 45 days. In busy season or in large quantity, it can be up to 60 days. 2.Loading port: Ningbo or Shanghai port. Payment 1.For the new client, we can do 30% TT ahead or L/C payment. For the old client, we can do 100% TT against B/L copies or L/C payment.

0.199 s.