Share on (1600247865663):
EV Light truck electric mini truck mini van cargo truck
Mini electric truck with loading weight 1000-1500kg.




EV Light truck electric mini truck
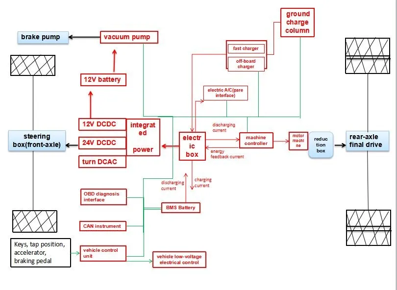
1.Vehicle Controller
The control system of vehicle,as a local network ,consists of the battery management system, motor control system, charger, instrumentation ect.The vehicle control system is a information sharing and exchange,
also hasanti-jamming, high reliability, fault automatic diagnosis etc., ensure safety and efficient control of the vehicle.

Three independent CAN bus interface:
Is respectively connected with a collecting module, vehicle CAN bus and balanced vehicle charger, support CAN2.0B and J1939 format
Battery main loop control function, online time management of pre charge and main charge relay
Statistics statistical system, real-time data acquisition module, according to the data analysis of alarm and protection action
The main circuit of battery voltage detection
The real-time monitoring function of Online Insulation of anode and shell
SOC calculation and management
Connect the charger, battery charging management, automatic charging process management

2. Battery Module
safety design
The effective implementation of heat balance and explosion-proof performance
Highly Universal
Suitable for a variety of models
Reasonable thermal design
Ensure the temperature balance
High strength body design
Can withstand high pressure strength, waterproof and fireproof impact
High energy battery module
long endurance mileage
3. About Electric Vehicle System Lay-out

| Driver’s cab | cabin | WK13 single row cabin | |
| L×W×H(mm): 1898*1740*1566 mm | |||
| Truck Dimensions mm | L×W×H: 5195*1740*1992 mm | ||
| wheel base | 2800 | ||
| Front/Rear overhang | 1180/1195 | ||
| Weight in kg | Gross | 3,900 KG | |
| loading weight | 1,500 KG | ||
| Performance | Endurance mileage | 250-280 KM | |
| Maximum driving speed | 100 KM/H | ||
| Minimum turning diameter | ≤12 | ||
| Drive Type | 4×2 | ||
| Motor | 35KW/70KW | ||
| Battery capacity | 30-60kwh | ||

What we can offfer:
1.Design new truck cabin, tooling for different use;
2. Design new inner decoration and outside looking, tooling;
3. Develop new tooling for cabin and inner decoration;
4. Pressing, painting and assembling;
5. Inner decoration production;
6. Modification on existing cabin of outside and inner decoration;
7. Design power train and truck .


After-sales Service:
Our service will go anywhere products go, we promise as follows:
1. Within 500KM, our service will be there with in 8 hours. If the city has our service angency, our after sale service staff and parts will arive within 4 hours.
2. Within 500KM-1000KM, the service staff and the parts will arrive within 12 hours.
3. Over 1000 KM, the service staff and the parts will arrive with in 24 hours.
4. Aboard, we have a engineer team could stay in your factory and solute all the problem with our products.


New products from manufacturers at wholesale prices