Share on (1600433796378):

















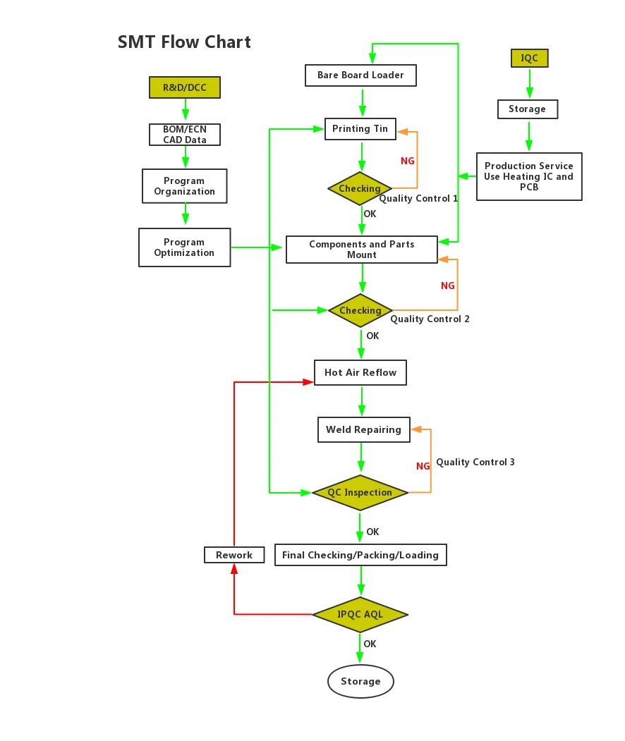
SMT Manufacturing Capability | ||||||
Item | Manufacturing Capability in process | Manufacturing Method | ||||
Production size(Min/Max) | 50×50mm / 500×500mm | |||||
Production board thickness | 0.2 ~ 4mm | |||||
Printing solder paste | Support method | Magnetism fixture, vacuo platform | ||||
Sticking up by vacuo, clamping on both sides ,flexible clamping with sheet, flexible clamping with thick board | ||||||
Cleaning Method of printing solder paste | Dry method+ wetting method+ Vacuo method | |||||
Accuracy of printing | ±0.025mm | |||||
SPI | Repeated accuracy of volume | <1% at 3σ | ||||
Mounting component | Components size | 0603(Option) L75mm Connector | ||||
Pitch | 0.15mm | |||||
Repeated accuracy | ±0.01mm | |||||
AOI | FOV size | 61×45mm | ||||
Test speed | 9150mm²/Sec | |||||
3D X-ray | Shootingangle | 0-45 | ||||




New products from manufacturers at wholesale prices