Share on (1600465760658):

High Quality CNC OEM Machining Supplier | ||||||||
Service | CNC Turning, CNC Milling, Laser Cutting, Bending, Spaning, Wire Cutting, Stamping, Electric Discharge Machining (EDM), Injection Molding | |||||||
Materials | Aluminum: 2000 series,6000 series,7075,5052 etc | |||||||
Stainlesss steel: SUS303,SUS304,SS316,SS316L,17-4PH etc | ||||||||
Steel: 1214L/1215/1045/4140/SCM440/40CrMo etc | ||||||||
Brass: 260, C360,H59,H60,H62,H63,H65,H68,H70,Bronze,Copper | ||||||||
Titanium: GradeF1-F5 | ||||||||
Plastic: Acetal/POM/PA/Nylon/PC/PMMA /PVC/PU/Acrylic/ABS/PTFE/PEEK etc | ||||||||
Surface Treatment | Anodize, Bead blasted, Silk Screen, PVD Plating, Zinc/Nickl /Chrome/Titanium Plating, Brushing,Painting, Powder Coated, Passivation, Electrophoresis, Electro Polishing, Knurl, Laser/Etch/Engrave etc | |||||||
Tolerance | +/-0.002~+/-0.005mm | |||||||
Surface Roughness | Min Ra0.1~3.2 | |||||||
Drawing Accepted | Stp,Step,Igs,Xt,AutoCAD(DXF,DWG), PDF,or Samples | |||||||
Lead Time | 1-2 weeks for samples,3-4 weeks for mass production | |||||||
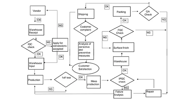
Quality Assurance | ISO9001:2015, SGS, RoHs, TUV | |||||||
Payment Terms | TT/Paypal/WestUnion/Alibaba payment. | |||||||











New products from manufacturers at wholesale prices