Share on (1600514026385):

| Material | liquid silicone rubber |
| Surface treatment | with / without polish |
| Cavity | customize |
| Color | single color |
| Item | LSR injection parts |
| Process | LSR injection molding |
| Hardness | customized |
| Pattern & size | customized |
| MOQ | small MOQ |
| Use | for medical |




Why should we work with Hochuen? Many customers may ask themselves when they are trying to find a reliable supplier. Now let's come to Hochuen factory and find the answers.

Firstly, since establishment in 2004, Hochuen have been specializing in printing, die cutting, CNC machining, injection molding, assembling, packaging, soft goods manufac turing, etc. We are able to offer one stop OEM services for our customers from prototype to large volume production.
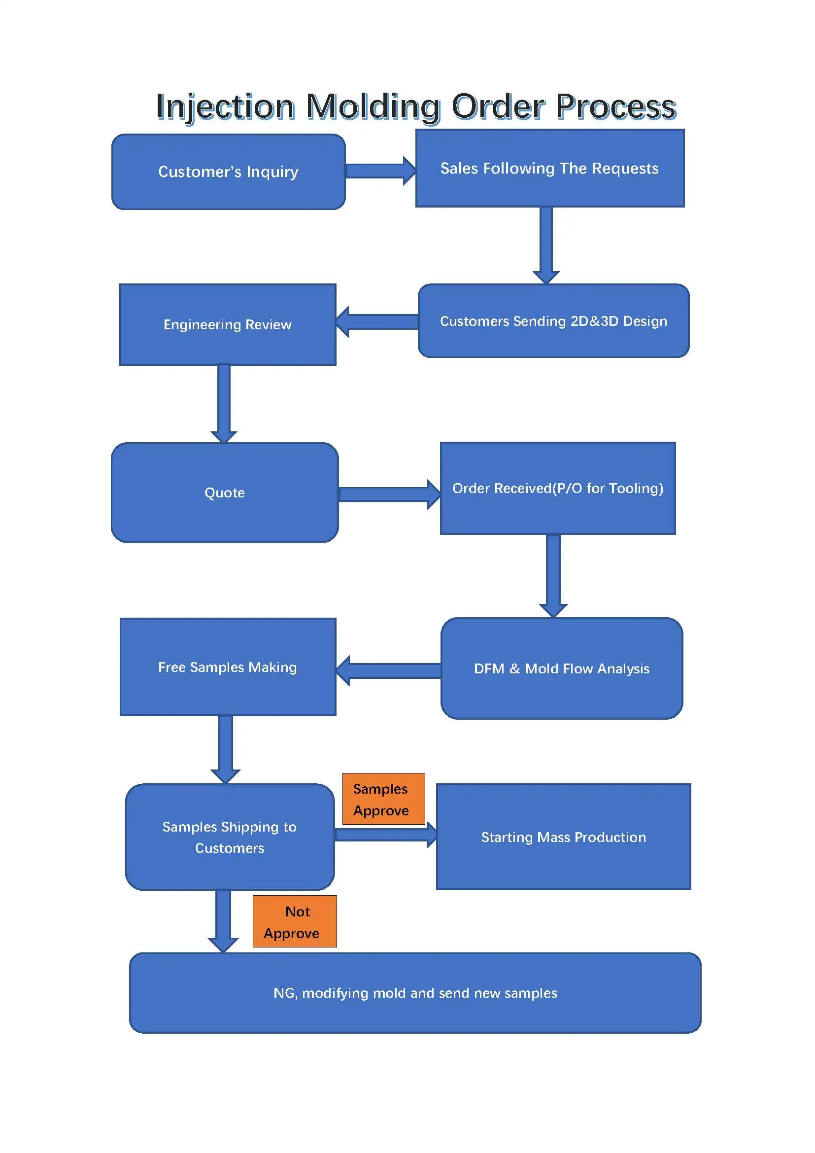
Secondly, Hochuen owns a professional and enthuastic sales team, any of your questions will be responded promptly and we will keep in good communication with you. Free samples are available before mass production in case of any misunderstanding.
Thirdly, Hochuen is good at ISO13485, clean room injection molding, assembling and engineering capabilities. All the products will be tested by advanced equipments before leaving our factory.
Hochuen has cooperated with many of the famous companies and organizations in different industries, such as electronics, medical, telecom, automobile, sports, beauty & personal care, etc. We are engaging in providing more great solutions and better services for our business partners.
For packing, we can use inner plastic bags with foam, and outer cardboard boxes or wooden case with great protect to avoid any vibration. We can also use customized packages according to customer's requirements.
1. What kind of printing you can do?
We have silkscreen printing, pad printing, digital printing, UV printing, off-set printing, laser printing. (Including automatic printing, semi-auto printing, etc.)
2. How do you cut the parts?
We have laser cutting, die cutting, CNC machining and stamping.
3. What Certificate do you have?
We have certified with ISO 9001, ISO 14001, ISO 45001, and ISO 13485.
4. What tons of injection molding machine do you have?
From 50 tons to 450 tons, we mainly focus on consumable medical device, LSR (liquid silicone rubber) also available, and we do mold in house.
5. How do you assemble the parts?
Typically we have PSA bonding, laser welding, ultrosonic welding, diffusion bonding,
etc.
6. Are you available only prototyping or from prototyping to manufacturing?
We are an OEM manufacturer, and provide one stop service from prototyping to mass production.
All of our products are customized.
New products from manufacturers at wholesale prices