The best selling cheaper purified powder molecular bioreagent recombinant CRISPR Cas9 protein

Share on (1600545800479):


Price:$59.00

Quantity:


Product Overview

Description



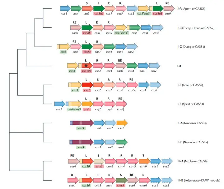
CRISPR, clustered regularly spaced short palindromic repeats, is an abbreviation for clustered regularly spaced short palindromic repeats. It is a natural "immune system" in microorganisms. When viruses invade bacteria, bacteria can capture foreign genetic material fragments and integrate them into CRISPR sequence of their own genome, and then cut virus DNA accurately through CAS nuclease to resist virus invasion.
At present, there are three types of CRISPR systems (I, II and III), which can be divided into ten sub categories. It can be seen that there are many kinds of CAS proteins in CRISPR system, such as cas1 to cas10, and rare types such as cas8a1, cas12a and cas13a.




Country Of Origin
nantong,China
Material
Liquid/Powder
Colour
Colorless
Application
Scientific Research ,Gene Edit
Specification
1piece for 100pmol






















Semi-Automatic PET Bottle Blowing Machine Bottle Making Machine Bottle Moulding Machine
PET Bottle Making Machine is suitable for producing PET plastic containers and bottles in all shapes.


Title goes here.
Semi-Automatic PET Bottle Blowing Machine Bottle Making Machine Bottle Moulding Machine PET Bottle Making Machine is suitable for
producing PET plastic containers and bottles in all shapes.


0.2031 s.