SIPO Factory Direct Muslimah Ladies Swimsuit Set Malaysia Muslim Swim Burkini Black Conservative 3 Piece Baju Renang

Share on (1600598922016):


Price:$7.50 - $8.50

Quantity:


Product Overview

Description





Feature
- Material Spandex/Nylon
- Front zipper design
- UV and chlorine resistant
- Excellent stretch and recovery
- Supreme comfort
- Quick dry
- Non-transparent double layer top
- Features a tie to prevent top from riding up in water




Size Information


1. Could mixed 5 sizes in per MOQ order (100 pieces per color)
2. Colors may be slightly different depending on computer and monitor settings
3. Please allow 1-3cm differs due to manual measurement, thanks (All measurement in cm and please note 1cm=0.39inch)
4. Size chart is for reference, and it could be customized producing as your market request




About SIPO










Freedom -Modest Beauty-Confidence
One day, an Palestinian lady said to us: "I hope that my customers and me are able to buy fashionable and modest clothes at the
most authentic price"
Her wish gave birth to an idea of SIPO’s founder-Tommy.Chow: to be a modest fashion supplier to serve beauty. This is the original
intention of the SIPO Corp. to start modest fashion women apparel.
Since established, SIPO Corp. specialized in modest fashion designs and producing and wholesale.


SIPO Corp. respect women's right to pursue beauty and provide apparel solutions that balance modesty and beauty.
SIPO appreciates that every woman is different. Each woman has a sense of what she feels comfortable in wearing, but doesn’t want to compromise on looking and feeling. Innovative modest fashion clothing giving women confidence in participate in sporting, working and day-to-day activities.

SIPO Corp. team is greatly passionate about the modest fashion field. We understand the modest market needs and could discuss the suitable advice with our business partner.

Quality and integrity are SIPO Corp.’s culture.

As a supplier, SIPO Corp. is committed to provide an outstanding apparel with the latest trend, modernity, fashionable, finest quality of fabrics, and craftsmanship for brands.

SIPO’s production workshop located at China. We controlling the excellence of production to provide the quality, value and service. Instead of getting orders at price, we are more focused on improving quality.

SIPO modest is now widely recognized by many modest fashion brands due to the high-quality production standard.


SIPO is willing to take responsibility for any piece of clothing we produce, and also for timely delivery.
SIPO's clothing flexible production chain uses data intelligent clothing production equipment, a full set of cutting, sewing, shaping, ironing, embroidery, knitting, spinning, jacquard, rapier looms, weaving, and more.

Today, OEM/ODM customized orders MOQ as low as 50 pieces.

More and more well-known brands are licensing their designs to SIPO for production. Now SIPO to be certified supplier of many brands worldwide.


If you are a newly born brand owner, don't worry, SIPO provide a one-stop service to help you solve logistics and customs clearance problems, you just need to wait for the goods to be delivered to your door. (DDP service)

SIPO have shipped to UAE, Saudi Arab, Europe, Australia, United States, Asian regions such as Singapore, Malaysia, Indonesia, and also many worldwide countries.
Everyone has the right to pursue beauty. We are not only a modest fashion supplier, but also a guardian of rights.

Pursure your beauty with SIPO.


Advantage Designs


Embroidery Designs
Lace Designs
Printed Designs


Pleated Designs
Beading Designs
Plain Designs


Customization Service




OEM/ODM customized orders MOQ as low as 100 pieces.

More and more well-known brands are licensing their designs to SIPO for production. Now SIPO to be certified supplier of many brands worldwide.

SIPO could make sample as your picture / design manuscript / actual sample. For some new born brands, also could choose our designs, we could add your brand labeling.

When we start working together, SIPO will sign a confidentiality and authorized production agreement with you. SIPO will keep the commercial confidentiality, and will not reveal the unique designs of any brands.




Design Service




Design Service
SIPO sensitive to the modest fashion market, Our Excellent design team will catch the fashion trends and design the latest styles
in every quarter.

When we corporate, SIPO team will share these new designs with you, and you could wholesale purchase and add your brand label.

Meanwhile, SIPO's design team could design as our business partner's requirement or idea.





Sample Service




Garment Sampling
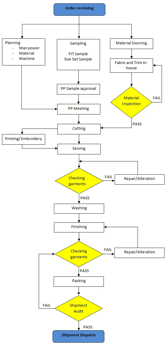
SIPO develop garment samples and take approvals on the sample from our business partner. Without sample approval, SIPO is not allowed to start the bulk process. SIPO need to develop various types of samples at various stages of sample development.

In the sampling stage, SIPO learns the garment construction details and material required for a given order. The sampling
department is also working as a research and development (R&D) section. The sampling process helps the production team start the bulk production without many issues.

A pre-production meeting is conducted by the merchandising team. In this meeting product design, production schedule and responsibilities, buyer requirement in all aspects of product quality, and production completion deadline are discussed.


Production Process




One-Stop Logistics Solution


Shipping method: Express / Air cargo / Ocean cargo /Railway shipping method.

If you are a newly born brand owner, no worries, SIPO provide a one-stop service to help you solve logistics and customs clearance problems, you just need to wait for the goods to be delivered to your door. (DDP service)

SIPO have shipped to UAE, Saudi Arab, Europe, Australia, United States, Asian regions such as Singapore, Malaysia, Indonesia, and also many worldwide countries






Online Distributer Support


If you are an new born online shop owner, our service team wlill provide products model pictures for your could easy selling and promotion online.




0.1925 s.