Sperm Quality Analyzer Analysis of Sperm Density, Motility, Viability, Movement Trajectory Characteristics

Share on (1600644301611):


Price:

Quantity:


Product Overview

Description



Product Description


Sperm Quality Analyzer is an automatic qualitative and quantitative detection and analysis of sperm density, motility, viability, movement trajectory characteristics, etc. In this way, various parameters of sperm dynamic and static (including density, motility, effective sperm count, etc.) can be obtained, which can improve the efficiency of artificial insemination, increase the farrowing rate of sows, reduce semen loss and reduce labor costs. Equipped with a constant temperature heating table, the sperm motility will not be affected by temperature factors during detection, and a semen analysis report can be generated, which is convenient for users to analyze.




Main Features:

1. Using special customized optical lens, the image is clear.
2. The number of detected sperm in each group is
more than 1000, which can effectively distinguish individual sperm and automatically filter out impurities.
3. Classification
dilution algorithm, any dilution ratio can accurately detect the original precision activity.
4. Equipped with a 37-degree constant temperature table (the temperature setting range is 35°~45°) to ensure the survival time of sperm outside and improve the detection error tolerance rate.
5. Fully intelligent electronic control, intelligent focusing, intelligent tracking, improve observation efficiency.
6. Intelligent algorithm, identify sperm accurately, effectively capture sperm movement trajectory.
7. Store its own database, which is convenient for management, can automatically print data reports, and the basic information is clear at a glance.
8. The operation is simple and fast, and the calculation is fast and accurate.
9. The overall structure is made of high-strength alloy, which is stable and beautiful. According to ergonomics, the tilt angle of the screen is set for easy observation.
10. The printing information is comprehensive, and the label paper can be pasted to facilitate statistical
classification.





Precautions



①The product warranty period of our company is within 1 year from the start of use, or within 1.5 years after purchase, whichever comes first. In addition, please contact our company for the relevant regulations such as product durability times, replacement parts, and maintenance procedures. or agent consultation.
②During the warranty period, if the fault or damage caused by the
responsibility of the company is clearly identified, the company will provide free replacements or replaceable parts that need to be replaced. In addition, the guarantee here is the single guarantee of the company's products. The resulting damage is not covered by the guarantee.
③Do not use the observation function without a glass slide, otherwise the lens will be easily worn,
please do not disassemble it yourself, if there is any problem, please contact customer service in time.
④ Please refer to the separate guarantees and disclaimers of other products of our company, and use them after understanding.



Detailed Images




  • Appearance A



Appearance B
10.1 Inch Touch Screen


Technical Parameters


Measuring range: 0-2 billion/ml
Accuracy: 98%
Resolution: 1um (width of sperm head)
Vitality Accuracy: 90%
Analysis time: within 30s
Detected speed range: 0-250(um/s)
Hard disk: 64 G
Continuous working time: 8 hours
Measurement data:Effective sperm density, sperm forward motility rate
Constant temperature: 36-39
Store information: 10000
Entry information: Ear tag number, boar breed, collection time, factory area, collection quantity, packing specification, packing quantity.
Print: Built-in printer
Networking: WIFI
Screen: 10.1 inch touch screen
Number of detection chambers: 6
Pictures and Videos: JPG format and MP4 format




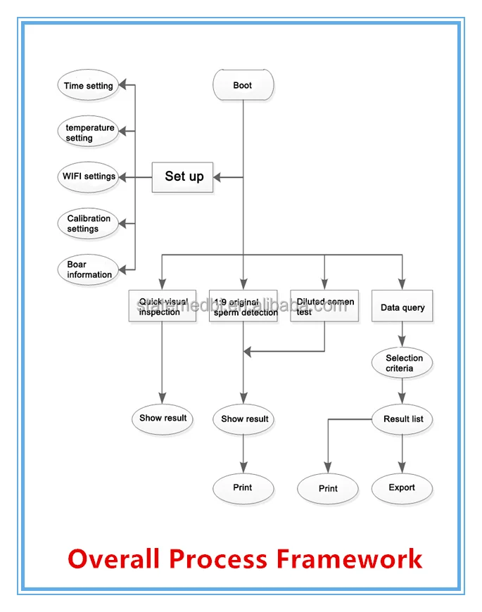
Operating Procedure


1) Quick visual inspection function
2) 1:9 Original sperm detection function
3) Diluted semen test
4) Data query
5) Boar
Information
6) Parameter settings
7) Animal selection

Standard Configuration:

1) Sperm Quality Analyzer
2) Product Manual
3) Power Adapter
4) Glass Slide
5) Pipette
6) Cleaning Cloth


Overall Process Framework




Exception Handling


1. If the screen does not light up, or there is no response to the boot, check whether the power cord is plugged in properly and whether the indicator light of the adapter is faultless.
2. If the sperm sample is found to be blurred and dark, check whether the slide is clean, and clean the dirty chamber surface with a cleaning rag before testing.
3. If there is a printing failure, check whether the label paper is installed correctly, and whether the printer indicator light is green and flashes indirectly.
4. If an abnormal phenomenon occurs during the detection, return to the main interface to initialize the host and perform the detection again.
5. If there is any irreparable problem, you can contact the online customer service.


Company Introduction


State (Beijing) Medical Technology Co., Ltd. established in 2 0 0 2, is a High-tech medical products enterprise
combining R & D, production ,sales and after-sale together, specialized in Medical Ultrasonic Instruments, E N T Workstation, Medical Endoscope Imaging Systems, Colposcope Digital Imaging System, Spectral Treatment Unit, Medical Illumination lights, Medical Air Disinfection Machine, X-ray machines, Sperm Quality Analyzer, Multi Parameter Patient Monitor, Red Light Therapy Equipment, Enteral Feeding Pump, Intermediate Frequency Massage. We constantly develop professional quality electric medical devices by adopting the domestic good technical facilities to blend the computer information process technology and clinical medicine research well.

With professional ultrasonic technology, good standard quality system, strict production process control and efficient after-sales service, our medical ultrasound products has obtained the trust of many medical institutions, such as Colour Doppler, Digital B / W Ultrasound, Wireless Mini Ultrasound Scanner. Our Colour Doppler is the professional scientific research achievement of State, Which is the reflection that State has been taking customer's demand as design concept and making good technology innovation as backup force whether from scalable structure or professional-quality images and powerful clinical application. State supply cost-effective and ultra-clear image colour ultrasounds to global medical communities and make ultrasonic diagnosis with good achievements. We will explore and develop unceasingly and try to make good contributions to human health in the world, which is the common goal of every State people.
















0.2089 s.