USR N510 H7 4 Version Serial to Ethernet Converters 1port RS485 Ethernet Device Servers Supports SSL/TLS

Share on (1600835013750):


Price:$41.00 - $45.00

Quantity:


Product Overview

Description





Products Description


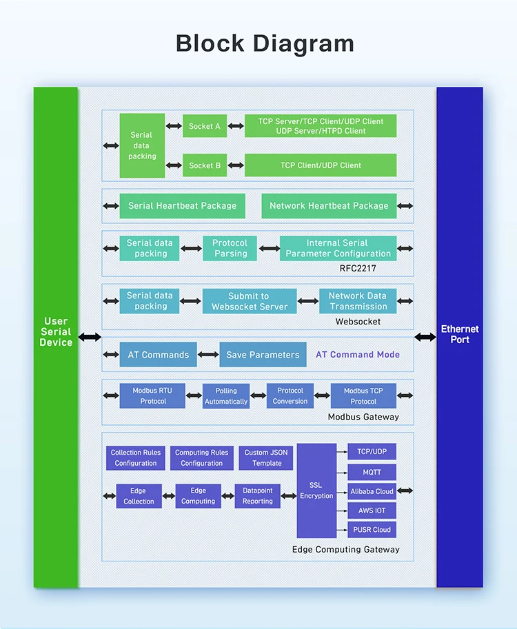
1 port RS485 Ethernet device servers USR-N510-H7-4 can realize bi-directional transparent transmission between RS485 and network.Supports modbus RTU to TCP, Modbus Polling.

● Secure Client work mode: TCPS, HTTPS, MQTTS
● SSL/TLS Encryption in TCP client, HTTP Client and MQTT modes
● Cloud support: MQTT via AWS IOT, Microsoft Azure, Thingsboard, Alibaba Cloud, EMQX, Tuya,Cumulocity IoT and so on
● High Reliability and Stability:EFT-IEC61000-4-4 Level 3(±2KV),Built-in hardware watchdog,ESD-IEC61000-4-2 Level 4
● Redundant Power Supply
● Support TCP server/client, UDP server/client, https client, Virtual COM





























0.3966 s.