Share on (1600906984606):
Balance indication: | a. When the equalization light is on, the equalization work is turned on. b. The equalization light goes out, the equalization circuit sleeps, c. The equalization light flashes, the string indication is lost, or the circuit is faulty. |
Equilibrium principle | This module is adjacent to the differential pressure equalization, and the adjacent battery voltage difference reaches 0.1V or more. The internal trigger balance is working until the adjacent battery voltage difference stops within 0.03V. There is an adjacent differential pressure when charging and discharging on the battery pack. Trigger equalization, the battery pack voltage error will be pulled back to the ideal value, reducing battery maintenance costs. |
Technical parameters | Working voltage is 2.0V-4.5V, ternary iron lithium battery is common, lithium cobalt oxide battery is not applicable. Equilibrium current: Adjacent pressure difference is 0.1V or more (current is about 0.5-0.7A); Adjacent pressure difference is above 0.2V (maximum equalization current is 1.2A); The smaller the differential pressure, the smaller the equalization current. |
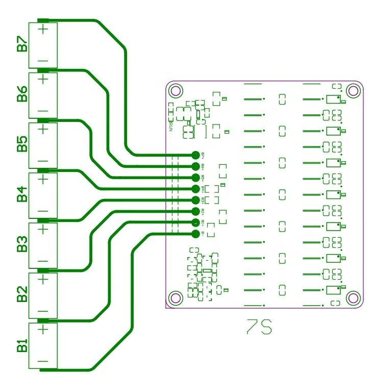
Wiring definition | B-, the total negative pole of the battery pack (the negative pole of the first battery) B1, the positive electrode of the first battery B2, the positive electrode of the second battery B3....... and so on. |
Connection | The four-string wiring diagram is as follows, and the other serial numbers are like this! Note (13 or more string plugs need to be inserted obliquely, first touch the B-pins and insert them obliquely upwards, otherwise it may cause the board to burn out) |
NOTE: | Inductance adjacent equalization module is suitable for battery packs with capacity below 30AH. Buy high efficiency flying capacitance equalization for battery packs above 30AH! |


New products from manufacturers at wholesale prices