Share on (1601242935136):
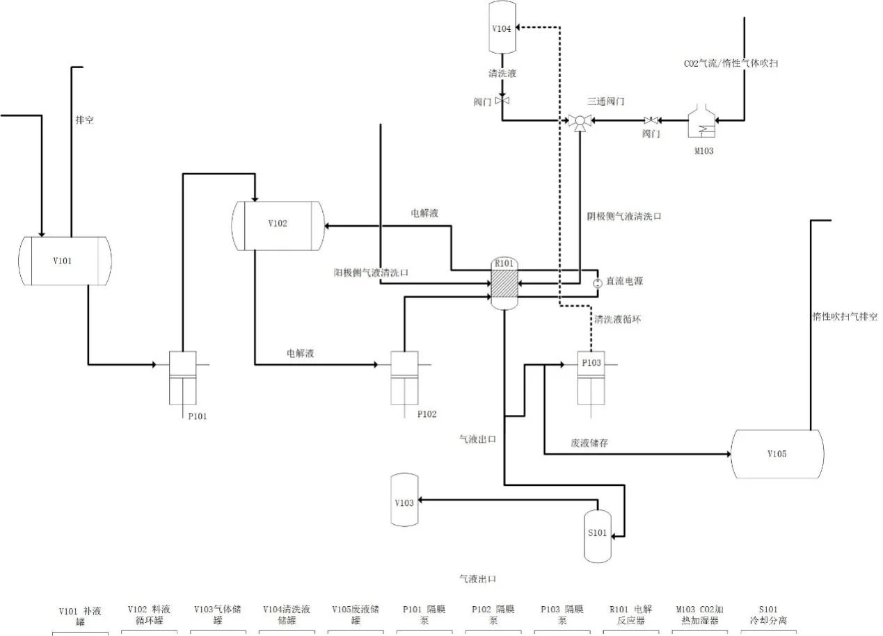
Carbon dioxide reduction test bench is a device used to study and test the electrochemical reduction performance of carbon dioxide. It usually includes electrolytic cell, electrode system, power supply, gas processing system and data acquisition and analysis system. The test bench is able to simulate the electroreduction process of carbon dioxide under different conditions, evaluate the catalytic performance of electrode materials, optimize reaction conditions, and explore the feasibility of converting carbon dioxide into useful chemicals such as carbon monoxide, formic acid, methanol, etc. By precisely controlling parameters such as current, voltage, and temperature, researchers can gain an in-depth understanding of the mechanism of carbon dioxide electric reduction and provide experimental basis for the development of efficient carbon dioxide conversion technologies.
| Serial number |













New products from manufacturers at wholesale prices