Share on (1798449947):
Automatic extrusion coating laminating machine
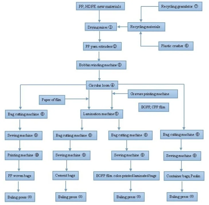
Making use of the good adhesive property of polypropylene at melting status, the machine adheres and laminates paper or color-printed OPP&CPP film to woven bag under pressure, and through cut-off and sewing to make paper&plastic laminated or color-printed package woven bags.The extruder with hard gear reducer of 20CrMnTi alloy steel adopts automatic temperature-control system to adjust melting temperature,the screw and cylinder are made of 38CrMoALA alloy stell and done treatment of nitrogenation. The width of coating&laminating can be regulated, and stepless speed regulation is to control coating thickness and laminating speed, 6 wind-up station for material feeding.The gas-liquid edge correcting for rewinder assures the accuracy of coating. Pneumatic roller can assure even pressure. Automatic edge cutting, edge-blowing,perforating,edge-folding,cutting-off and winding devices are applied.
Main Technical parameters:

Type | Die Width (mm) | Die Number | Max. Coated Film Width (mm) | L/D Ratio of Screw | Power of Extruder Motor (kw) | Heating Power (kw) | Diameter of screw(mm) | Installation Dimension (L×W×H) (mm) | Weight (kg) |
NY-FMF90/1000 | 1000 | 2 | 800 | 1:26 | 15 | 32 | 90 | 13800 × 6000 × 2500 | 8000 |
NY-FMF120/1500 | 1500 | 1 | 1200 | 1:26 | 37 | 42 | 120 | 15500 × 8000 × 2500 | 10000 |
Pictures for other type of machines:










Contact us
Wenzhou NanYi Plastic Machinery Co.,Ltd
ADD:No.268, National Road104, Aojiang Town, Wenzhou City, Zhejiang,China
Website://www.nanyijixie.com or // zjnymachine.en.alibaba.com
Tel: +86-577-63696280 Fax:+86-577-63690818
Mob:+86-13867739043
Skype: lissy.xie
New products from manufacturers at wholesale prices