Share on (60418898769):

USR-N540 H7 Version is a 4-port RS485 to ethernet Converters. USR IOT's RS485 to ethernet Converters USR-N540 can realize bi-directional transparent transmission between RS485 and network.
• 4-port RS485 Serial to Ethernet Converters
• Power supply accepts wide voltage input range DC 9-36V
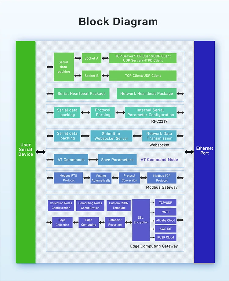
• Support TCP server/client, UDP server/client,https client, Virtual COM
• Support Modbus RTU to Modbus TCP, Modbus Polling
• Support flow control XON/XOFF
• Support 4 RS-485 Ports to TCP/IP 10/100Base-T(X) self-adaptive Ethernet interface
• Configuration via Web Server page, AT commands, and Windows Utility
• MQTT/SSL/Modbus RTU to JSON/SNMP/Telnet/Edge Computing(Special firmware, contact sales)











| System Information | |
| Processor | ST Cortex-M7 |
| Basic Frequency | 400MHz |
| Flash | 128K+4M byte |
| Ethernet | |
| Port Number | 1 |
| Interface Standard | 8 pin RJ45 |
| Rate | 10/100 Mbps, MDI/MDIX, auto switch between cross and direct connection |
| Protection | 2KV electromagnetism isolation, shell insulation blocking |
| Network Protocol | IP,TCP,UDP,DHCP,DNS,https,ARP,ICMP,Web socket,httpsd client |
| Receive Buffer | Max 16k bytes buffer |
| Serial | |
| Port Number | 4 RS485 Ports, can work at the same time) |
| Interface Standard | RS-485: 2 wire (A+,B-) half-duplex |
| Data Bits | 7,8 |
| Stop Bit | 1,2 |
| Parity Bit | Even,Odd |
| Baud Rate | 600bps ~ 921600 bps |
| Flow Control | XON XOFF |
| Buffer | Send and receive 2k bytes respectively |
| Protection | RS-485: anti-static 2KV,lightning protection |
| RS-485 Pull-up and Pull-Down Resistor | 2.2 KΩ |
| Software | |
| Virtual Serial(USR-VCOM) | Windows 2000 or higher(32 bit/64 bit) |
| Configuration | Built-in webpage, computer set-up software, serial command |
| Basic Parameter | |
| Size | 222 x 122 x 29 mm (including shell and terminals) |
| Operating Temp. | -40 ~ 85°C (industry) |
| Storage Temp. | -40 ~ 85°C, 5 ~ 95% RH (no condensation) |
| Input Voltage | DC 9 ~ 36V |
| Working Current | 53mA @ 12V |
| Power | <1W |
| More | |
| Certificate | CE,FCC,ROHS |
| Warranty | 2 years |




New products from manufacturers at wholesale prices