Share on (60651224174):
Include in the package:
1pcs RF4463F30 rf module in 915MHz
Features:
Frequency Range: 315/433/470/868/915 (Customizable 142-1050 MHZ)
Sensitivity up to -126 dBm
Maximum output power: +30dBm
10mA@receiver status
Data transfer rate:0.1-1000 kbps (G)FSK, 4(G)FSK
3.3-6.5 V Power supply
Ultra-low consumption shutdown mode
Digital received signal strength indicator (RSSI)
Timed wake-up function
The antenna automatically match and two-way switch control
Configurable packet structure
Preamble detection
64/128byte transmit and receive data register(FIFO)
Low-power detection
Temperature sensor and 8-bit analog-to-digital converters
Operating Temperature Range:-40 ~ + 85 °C
Integrated voltage regulator
Frequency hopping
Power-on reset function
Built-in crystal adjustment function
Application:
Remote control
Remote meter reading
Industrial control
home automation remote sensing
Individual data records
sensor network
tire pressure monitoring
health monitoring
wireless PC peripherals
tag reading and writing
Electrical Specification
Note: The following parameters is VCC = 5 v, with 50 ohm copper axis test instrumentation

Product Show:




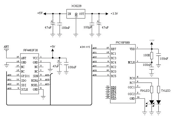
Application circuit
The typical schematic circuit is as below:

Typical application:

Pin Definition:

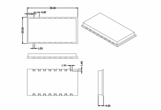
Machinism Dimensions:

Distance Test:

A) Are you factory?
1)Yes, we are factory, we have our own R&D team, all products are developed by our own R&D team.
B) Do you offer technology support?
1) Yes, we offer technology support and ODM&OEM service.
1, Any inquiries will be replied in 12 hours.
2, OEM/ODM service.
* Customer's own logo is available;
* We help customer realize their own thinking, idea, design;
3,After-sale Service.
* All products passed QC before shipping;
* All products will be well-packed before shipping;
* All products have 1 year guarantee. Damaged item is free to change or
return in warranty period.
4, Payment Terms: T/T,Western Union/paypal/MoneyGram.
5, Shipping Company: China air post/HK,Singapore post/EMS/DHL/FEDEX.

Shipping
1. Items will be shipped within 3~5 days after we receive the full payment.
2. We do not guarantee delivery time on all international shipments due to differences in customs clearing times in individual countries, which may affect how quickly your product is inspected.
3. If you do not receive item within 60 working days (10 weeks), please contact us to investigate the case.
4. Please note that buyers are responsible for all additional customs fees, brokerage fees, duties, and taxes for importation into your country. These additional fees may be collected at time of delivery. We will not refund shipping charges for refused shipments.
We can provide EMS, DHL, Fedex, TNT China Register Post Air Mail and etc.
* All free shipping on our store are mostly China Registered Post Air Mail.
* If you need fast shipping like DHL or other, you will need extra payment, pls contact sales to evaluate the price.
Our company is engaged in researching, developing, producing and selling IOT(internet of things) products. We devoted ourselves on providing good RF modules, walkie talkie modules and integrated digital sensor modules. Meanwhile, ODM and OEM projects are welcomed. With more than 10 years experience of product design in RF and sensors, we have earned a good reputation among our customers.
RF4463F30 433MHz 1W Si4463 Embedded FSK Long Range arduino wireless tansmitter and receiver transimitte transceiver rf moduleRF4463F30 433MHz 1W Si4463 Embedded FSK Long Range arduino wireless tansmitter and receiver transimitte transceiver rf moduleRF4463F30 433MHz 1W Si4463 Embedded FSK Long Range arduino wireless tansmitter and receiver transimitte transceiver rf module
1)
New products from manufacturers at wholesale prices