Share on (62089706644):
Contact person: Jenny ding
Mob/Whatsapp:+86 15038222403


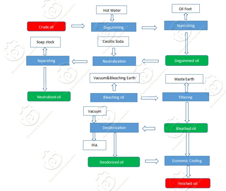
Flowchart


5.2. Description of main Process
The crude palm oil has less hydratable & non-hydratable phosphoric acid and high FFA. So the line is adopted the physical refining method, which is not only much more economical and efficient than chemical refining, but also causes no pollution through waste water and exhaust air.
Degumming and Pre-bleaching Section:
Special Degumming Section
Remove solubility impurity in the crude oil is degumming process. Because phosphoric acid is main part of solubility impurity in the crude oil. In industry, degumming also is named to get rid of phosphoric acid. Before distilling process for physical refinery, remove solubility impurity is a very important step, it can reduce loss in the oil, increase oil quality.
The Crude oil filtered is pumped out from the Buffer Tank. Passing through dosing system, the oil enters into the Heat Exchanger to be Heated up to designed temperature 60℃. Then go into the mixer vessel for mixing with the the phosphoric aced added via the metering Pump. The mixture flow into the acid reacting vessel for reacting for 15-20mins.
Then separate the gums and oil via one centrifuge. Oil is exchanging heat to 70 degrees and flow into the pre-bleaching process.
Pre-Decolorizer Process
the oil degummed is pumped into the decolorizer, samely open the vacuum system to rise its temperature to remove off the moisture firstly.
The clay dosed flow into the mixing tank/clay and oil firstly,, then inhaled into the decolorizer vessel with the vacuum condition, which mixing for 30mins or so under the 110 degrees and vacuum condition, after cooling(the decolorizer vessel has the water coil for cooling oil), the temperature to 70 degrees or so, which flow into the leaf filter for remove off the clay and oil go to the next process.
Note: This process could remove out 40% red color/carotenoids, the more is removed out from the distilling process.
Distilling Process
Pump the oil decolorized into the distilling vessel in the high vacuum, and 240 degrees –260degrees oil temperature, to distillate for 4hrs.
The FFA would be remove out with the direct steam.
The final oil is out after exchanging between hot oil distilled and oil decolorized.
Note: This process is not only remove out the FFA, but also odor and most of red color / Hot sensitive decolorization.

Fractionation of oils and fats Process
Dry fractionation of oils and fats is the separation of high-melting triglycerides from low-melting triglycerides by crystallization from the melt. Apart from blending, it is the cheapest process in oils and fats processing. It is a pure physical process compared to other chemical modification processes such as hydrogenation and interesterification which modify triglycerides. Dry fractionation is now applied to many kinds of fats: palm oil, anhydrous milk fat, tallow, fish oil, lard, cottonseed oil, sunflower seed oil, palm kernel oil, tallow butter fats, and special fats.
The most important applications are: palm olein used extensively as frying oil, palm super olein as salad oil and frying oil, the palm-mid fraction as component of cocoa butter equivalent, palm kernel stearin as cocoa butter substitute, anhydrous milk fat fractions for bakery and confectionery products, spreadable butter, tallow olein for frying oil and spreads. In this process, the fat is melted and heated to eliminate any crystal memory. The molten fat is cooled down under controlled agitation and cooling conditions to produce crystals nuclei formed by the higher melting triglycerides. Then, nuclei will grow to form crystals of the desired size. When the crystallisation has progressed far enough, the slurry is separated.
The final oil could be separated into 18degrees, 24degrees, 33degrees according to melting degrees.

Main Projects Scope:
-----30-5000T/D cooking oil seeds pretreatment project
-----30-5000T/D cooking oil seeds extraction project
-----10-500T/D crude cooking oil refining machine
---- 5-200T/D crude oil mill refinery machine
----10-2000T/D edible oil refining machine
----1-200T/D mini cooking oil mill plant


Henan Double Elephants Machinery I/E CO.,LTD
A professional collection of research ,design, production and sales of Oil making machine,animal food machine ,extruder machine for pet and snacks,and many other kind of food machine.
Our company has a big manufacturing factory with 40 years rich experiences based on one original machinery started by our government machinery department, we adopts advanced production technology, sophisticated equipment and have won abundant strength after many years of development accumulation.
Our puffed machinery has won the 1999 best national evaluation,and passed the ISO 9001 International Quality Authentication in 2000.More proudly, we have achieved the CE certificate to convenient more European customers.




New products from manufacturers at wholesale prices