Share on (62148015185):
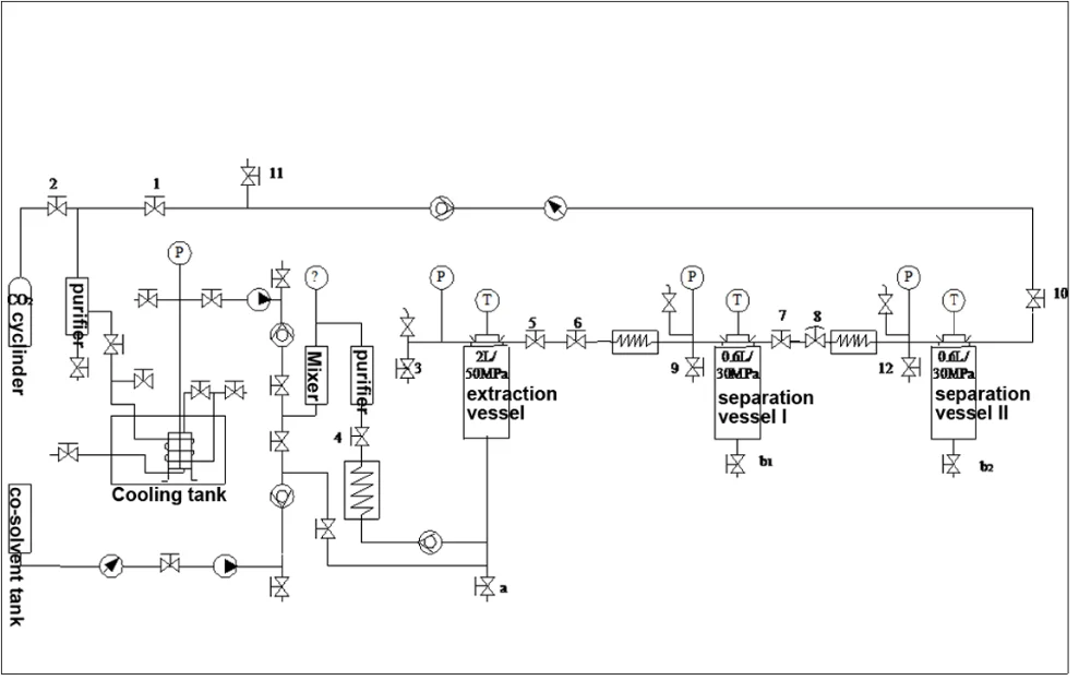
Supercritical CO2 extraction technology is the latest subject in modern chemical separation and it is an advanced separation technology rising in the world. The so-called supercritical fluid is the thermodynamic state liquid which is above the critical point and the critical point is the point at which the gas-liquid interface just disappears. The supercritical fluid has a very unique physical and chemical properties, its density close to the liquid, viscosity close to the gas. The big diffusion coefficient, low viscosity, big dielectric constant and other characteristics make its separation effect better, so it is a good solvent. Supercritical extraction, namely, under high pressure and appropriate temperature, solvent contact with the material in the extraction vessel, the solute diffuses into the solvent, and then in the separator change the operating conditions to separate out the dissolved substance in order to achieve separation purposes.
Model | Pressure | Temperature | CO2 | Area Covered | Voltage |
300L | 40Mpa | 75℃ | 1200L/h | 6000*5000*6000 | 380V-60HZ-3PH |



1.What does Better need from me to quote a price?
a).Raw material
b).Production capacity per batch,we supply 0.5L~200L machine for you,big capacity of machine can be customized according to your request for your request.
2.What material can you process with this machine?
Our CO2 extract machine is widely used in extracting hemp oil, wheat embryo oil,fish oil,tobacco essential oil,Arteannuin,Sundrops oil,Gingerol,Pepper haematochrome,Hops extract etc.
3.What is the machine material you use?
Stainless steel.
4.What is the highest pressure does your machine can suffer?
50Mpa.Our standard design is 40Mpa..
5.Does the CO2 can be reused?
YES. CO2 can be used in circulation.
6.Does you machine can work under the conditions of supercritical and subcritical?
No,it can only work at supercritical state.
7.Can we do extraction test before purchasing?
Of course,we can do extraction test with your raw material and send you videos and pictures
for your reference.
8.Do you have machine in stock?
No,every machine is customized according to your order.
9.How long does it take to produce the machine once I place my order ?
The Supercritical CO2 extract machine' process flow is complex.Generally it takes about 60 workdays to Produce.We are responsible for the quality of machine our customers.Every procedure and details has to be inspected strictly.
10.How will my order be packed, can you provide the installation service?
Plywood case. And we will assemble and test the machine before packing.
New products from manufacturers at wholesale prices