Share on (62208652831):
Product Attribute | ||
NO. | Product | Function |
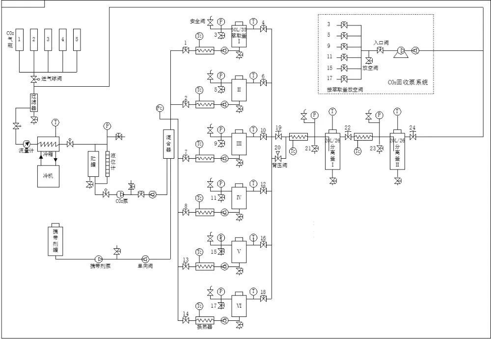
1 | extraction kettle | With water jacket for circulated heating, temperature could be adjusted, matched with feeding barrel for feed solid and liquid material. Material of Construction: Stainless Steel 304 |
2 | Separate kettle | With water jacket for circulated heating, temperature could be adjusted Material of Construction: Stainless Steel 304 |
3 | Heating water tank and heat exchanger | Heat Exchange System(for extractor/separator) Material of construction: Stainless Steel 304 With jacket for circulated heating, temperature could be adjusted |
4 | CO2 frequency modulation high pressure pump | Flux (Three Ram Plunger Pump) 0~Maximum 200L/H Frequency Variable |
5 | Carrying agent pump | Flux (Double Ram Plunger Pump) 1/4~4L/H Mechanical Variable |
6 | Cooling System | Cooling System( For CO2 cooling) Working capacity: 10700Kcal/h Cooling Type: Air cooling or water cooling Temperature adjust range: -5℃~+5℃ (or according to technical process request) |
7 | CO2 liquid storage tank | Material of construction: Stainless Steel 304 |
8 | CO2 flow meter | Flux Meter, Accumulative Meter Size: metal pipe float flux meter, display currently or in long distance Digital Meter: display instant flux and cession flux data. |
9 | Temperature control and measurement system | Temperature Control System Control range: Room temperature ~75℃ adjustable Dynamic temperature control precision: ±1℃ digital display |
10 | Touch screen acquisition system | MCGS touch screen is used to collect real-time pressure, temperature and save data, which can be exported to Excel file. |
11 | Security Protection Device | a.High pressure pump outlet connects with electric contact pressure gauge, set working pressure, over-pressure automatic stop pump for protection. b.According to the max operation pressure of extractor, separator, storage tank, matched with safety valve, over-pressure automatic decompression device for protection. |
12 | Valves, fittings, pipelines | All contact liquid part's vessel, valve, pipe, fittings material as stainless steel304, valve stem after heat disposition, long term working life. |









WORKSHOP
Brand:NTSJ
Original: China

Brand: NTSJ
Original: China

Brand: NTSJ
Original: China

Brand: NTSJ
Original: China

Packaging | ||
Size | ||
Weight | ||
Packaging Details | The normal package is wooden box,If export to by air , heavy-duty card board box will be used or pack it according to customers special request. | |
Packaging | ||
Size | ||
Weight | ||
Packaging Details | The normal package is wooden box. If export to european countries,the wooden box will be fumigated.If container is too tigher,we will use pe film for packing or pack it according to customers special request. | |
* Inquiry and consulting support.
* Sample testing support.
* View our Factory.

New products from manufacturers at wholesale prices