Product Overview
Description


The Main Parameters:
1. Standard certification: FCC / CE / TELEC
2. Wireless standard: 802.11 b / g / n
3. Frequency range: 2.4GHz-2.5GHz (2400M-2483.5M)
4. Data interface: UART / HSPI / I2C / I2S / IR Remote Contorl / GPIO / PWM
5. Operating voltage: 3.0 ~ 3.6v (Suggest 3.3v)
6. Working current: average 80mA
7. Operating temperature: - 40 degrees to 125 degrees
8. Storage temperature: room temperature
9. Package size: 16mm * 24mm * 3mm
10. External interface: N / A
11. Wireless network mode: station / softAP / SoftAP + station
12. Security mechanisms: WPA / WPA2
13. Encryption type: WEP / TKIP / AES
14. Upgrade firmware: local serial port burn, cloud upgrade, host download burn
15. Software development: support customer custom server, provide SDK to customer secondary development
16. Network protocols: IPV4, TCP / UDP / HTTP / FTP
17. User Configuration: AT + instruction set, cloud server, Android / IOS APP
Item Size:
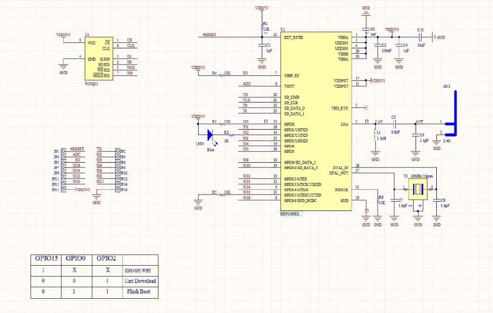
Interface Definition:
1.RST: Reset the module
2.ADC: A / D conversion result, input voltage range 0 ~ 1V, value range: 0 ~ 1024
3.EN: Chip enable, high active
4.IO16: GPIO16, can do deep sleep wake-up when receiving RST pin
5. IO14: GPIO14, HSPI_CLK
6. IO12: GPIO12, HSPI_MISO
7. IO13: GPIO13, HSPI_MOSI, UARTO_CTS
8.VCC: 3.3V power supply
9. GND: GND
10. IO15: GPIO16
11.IO2: GPIO2,UART1_TXD
12.IO0: GPIO0
13.IO4: GPIO4
14.IO5: GPIO5
15.RXD:UARTO_RXD,GPIO3
16.tXD:UARTO_tXD,GPIO1



Company Information
Shen Zhen Gui Yi Technology Co., Ltd is a distributor& wholesaler of electronic components and electronic modules. With a big
warehouse, we are able to provides different kinds of electronic components to our clients in a short time, and we welcome new and
old clients to contact us.