Share on (62548869873):
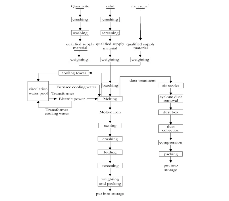
Process flow

Fe-Si furnace system
nFurnace body
nSmoke hood
nEletrodeSystem
nConductor network
nWater cooling system
nHydralicsystem
nMaterial feeding and charging system
nElectronic control system
nOther auxiliary equipments
Furnace body

Sealed furnace cover

Furnace shell

Diameter of furnace shell | 7800 mm |
Height of furnace shell | 4400 mm |
Furnace shell materials | Q235 |
Smoke low hood

Structure and material | water-cooling metal skeleton, refractory’s material inside hood |
Hood Shape | Positive twelve edge shape |
Inner diameter | 8.4 meters |
Height | 2.15 meters |
Top of hood | 4 holes are reserved for feeding pipe |
Decreasing the volume of smoke
Increasing temperature are better for waste heat usage and purifying
The water cooling system can extension the equipment life time
Energy saving
Conductor network

water-cooling compensator, sectional area of water-cooling cable | 1800mm2 |
copper tube | φ70×10 |
copper tile in electrode | 8 pcs / electrode |
Electrode holding system

Holding cylinder φ inner |
φ inner=1290
|
Lower holding cylinder | 2200 mm, δ=10, made by stainless steel |
Electrode holding system

Upper holding cylinder Lower holding cylinder
Water cooling system
Water consumption of single furnace | 380t/h |
inflow water temperature |
|
Effluent water temperature |
|
Gauge pressure at water entrance of smoke hood |
|
Gauge pressure at water entrance of oil pump of furnace transformer |
|
China has ranked as the world’s largest producer of nonferrous metals with its fast economy growth over the last two decades. After continuously making efforts on tackling key technological problems and accumulating a wealth of experiences in practice, now CHMM are delight and ready to share the CHINESSE EXPERIENCE, COST-EFFECTIVE PRODUCTS AND SERIVCES with all friends in nonferrous beneficiation and metallurgy industry all over the world.
CHMM is providing the most advanced technology and services for sustainable use of nonferrous resources of earth, mainly to provide energy saving, environmental protection, high quality and efficient producing technology, equipment and services for the Copper, Lead, Zinc, and Tin and other nonferrous smelting industry.
CHMM provides extensive and flexible business cooperation models for domestic and overseas customers, including research, design, equipment supply, installation, commissioning, training, test run and operation.
Packaging Details: vacuum distillation furnace packing:Plastic wrapping film and wooden pallets
Pre-Sales Service
* Inquiry and consulting support.
* Factory visit support
* Sample testing support
After-Sales Service
* Training how to install the furnace, training how to use the furnace.
* Engineers available to service machinery overseas.
Please feel free contact us at below information if you have any demand.

New products from manufacturers at wholesale prices