Кофе для похудения диета кофе самый популярный мгновенный горячий продавать
407,39 ₽ - 951,68 ₽
Сохранить в закладки 10000018480072:
Taste | Mellow |
Flavor | Chocolate, Spices & Herbs, Fruit, Cream, NUT, Sugar |
Feature | Smooth powder |
Packaging | Box/ bag |
Grade | AA |
Cafeine | ≥ 0.27% |
Max. Moisture (%) | ≤ 5% |
Weight | 240g/box |
Place of Origin | Vietnam |
Dak Lak | |
Model Number | Dance |
Additives | No |
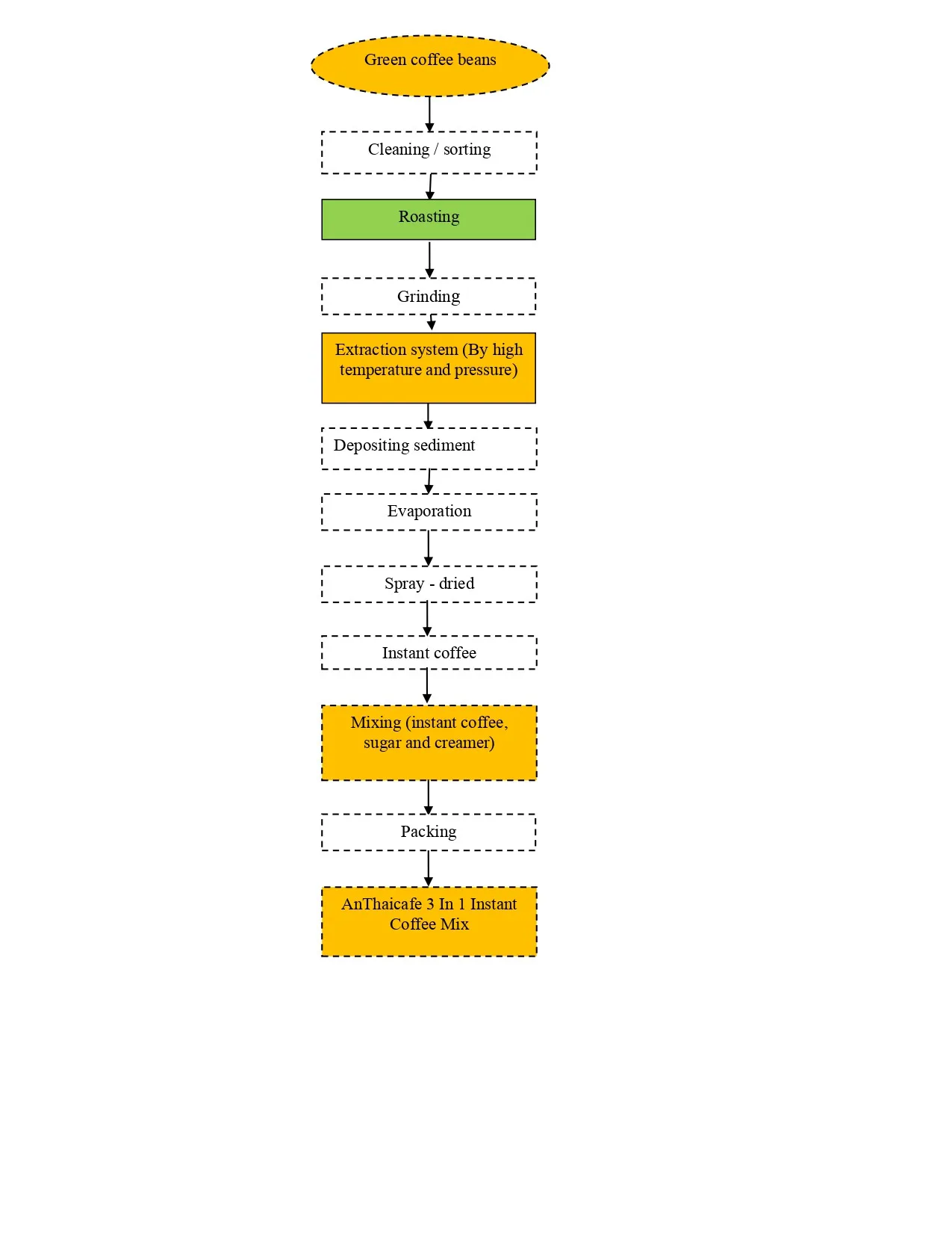
Ingredients | 13% Spray dried instant coffee, 37% Sugar, 50% Creamer. |
Roast | Medium Roast |
MOQ | 1000kg |
Processing Type | Instant Coffee mix 3 in 1 |
Новинки товаров от производителей по оптовым ценам














