Сохранить в закладки 11000000305234:
Polyacrylamide
Polymer/Polyacrylamide is a kind of linear macromolecule polymer. PAM and its derivatives are the most consumped and widely used synthesis soluble macromolecule compounds in the world, which is auxiliary applied in hundreds of industries.
FLOCCULANTS POLYMER (POLYACRYLAMIDE) FOR WATER TREATMENT CHEMICALS

1. Sewage or Wastewater Treatment Chemicals
PAM can suit to more different conditions with less usage and high efficiency, generate less mud, easily treatment. So it is used separately or combined with organic flocculants.
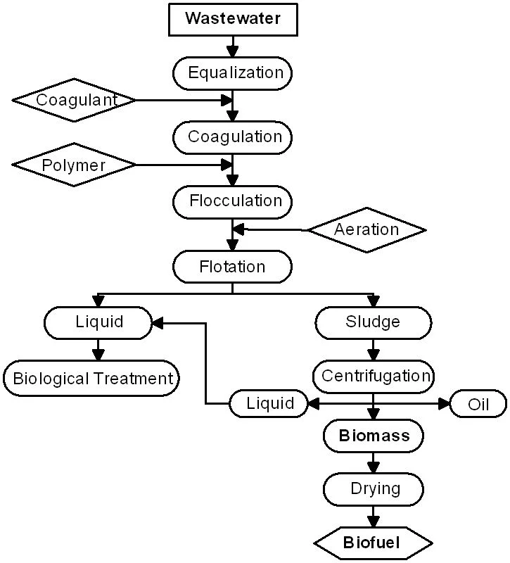
Both municipal sewage and industrial waste water should be purified, pretreatment is essential before mechanical dehydrate to better mud performance and increase productivity of mechaneryequipments. Recommend use anionic PAM separately or combined with cationic PAM for mud dehydrate. The dosage is 2%~5% of average mud (water content 70%).
PAM can be used as flocculants in wastewater treatment to clean organic material. Combined with inorganic flocculants Poly Aluminium Chloride (PAC) or used separately, sedimentation can be get around 70-80%, decreasing COD content.
2. Patable or Drinking Water Treatment Chemicals
Potable/drinking water industry uses polyacrylamide in clarifying and dewatering processes. Several years ago only inorganic coagulants were used although today the use of organic coagulants such as polyamines have partially or totally replaced organics. The advantages of polymer are as follows:
Improve performance at dosages of 5 to 10 times lower.
Minimum volume of sludge generated thus saving on sludge dewatering costs.
Improve in solid-liquid separation times therefore demanding less thickening capacity.
No effect on the PH of the treated water and operate over a broader PH range.
No addition of soluble metals such as Al and Fe.
For more information,please consult our sales engineer.
SOLUTION METHODS:
PAM cannot be added into water directly, it should be made up solution at 0.1-0.3% solid content first before application. Make up water temperature should be between 10oC and 40oC for optimum product
performance. Slightly increase temperature can accelerated dissolution, but control temperature not exceed 60oC.
Following dispersion into agitated water, stirring should continue for about an hour to ensure complete dissolution.
PACKAGING AND STORAGE:
Packaging in 25kg Kraft paper bag, with inner PE lining. Storage in dry, ventilated and coolspace. Avoid damp and rain. Avoid contact metal such as cooper and iron. The shelf life of powder is two years.
HEALTH AND SAFETY:
PAM is not a dangerous chemical. For more information, please contact us for MSDS and technical support services.
Specifiction




Новинки товаров от производителей по оптовым ценам