Сохранить в закладки 1600307405239:
We are located in Shenzhen, China, which is the largest technology and electronic manufacturing center in the world.Cooperate with our engineering team and quality team, which enables us to provide customers with low-cost and one-stop PCB services.We can provide our customers with prototype and PCB manufacturing and design services for small and medium batches. We verify all the details of your file, including the Gerber file, so that you can correct the PCB design before manufacturing, thus saving a lot of time and cost.The time when EQ was sent to confirm the problem.,Correct production saves significant time and cost before your PCB design.
Item | Ability |
Month Ability | 25000sqm/month |
Layer | 1-14 Layers |
Board material | FR-4 Tg130-Tg180/ FR-4 CTI175 / FR-4 CTI300/CEM-1/CEM-3 |
Surface treatment | HASL / RoHS-HASL / Immersion gold / Plating gold / Gold fingers / OSP |
Solder mask colour | Green / Blue / Red / Black / Yellow / White |
Silk screen colour | White, Black, Yellow |
Tolerance | V-cut dept tolerance: +/-0.1mm |
Technical Specification | Min line width/space: 0.075/0.075mm |
Min PTH copper thickness: 20um | |
Min hole diameter: 0.2mm | |
Min pad ring: 0.1mm | |
UL certified max copper thickness: 6oz) | |
Via plugging capacity: 0.2-0.6mm |
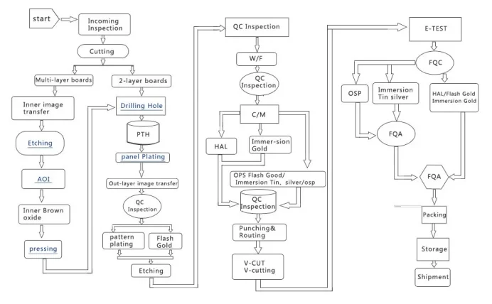
QUALITY
All PCBs are 100% electrical tested. They can pick and send PCBs to E-fixture test machines automatically, and place the PCBs at appointed places after testing, according to the test result;All PCBs are 100% visually inspected. All tests and inspect results are recorded in the inspection report and shipped together with the PCBs.
SPEED
We have set up global large-scale rapid production in PCB sample and small batch field of many varieties, to protect the r&d efficiency of customers.
Equipment
More than 80% are automated production equipment, improves the production efficiency and product quality.And a variety of famous brand equipment is used in all processes, including Drilling, Electroless Plating, Electroplating, Etching, Solder Mask, Silk Screen, Chemical Gold, Electrolytic Gold, CNC Profiling,Electrical Testing, and Packing.
Price
We have a complete supply chain management system to control the costs of production, manufacturing and procurement sources.We will give you the cheapest purchase price to compare with other factories or manufacturers while ensuring the quality.
Новинки товаров от производителей по оптовым ценам









