Share on (418488494):


Yudian is a professional provider of intelligent equipment products and automatic integrated solutions. After decades of development, Yudian has continually forging ahead in the photovoltaic manufacturing equipment field, and gradually forms an integrated service system which combines R&D, production, sales and professional technical consult, is recognized as a national high-tech enterprise.
We provide turnkey solution for solar PV module making line!!


Main Parts brands:
NAME | Brand | NAME | Brand |
PLC | SIEMENS | MOTOR | CHENGPANG TAIWAN |
INVERTER | SIEMENS | REDUCTION GEARS | CHENGPANG TAIWAN |
TOUCH SCREEN | SIEMENS | PNEUMATIC PARTS | AIRTECH TAIWAN |
AIR SWITCH | SCHNEIDER | VACUUM PUMP | GERMAN PUMP |
CONTACTOR | SCHNEIDER | STEEL | SHOUGANG GROUP |
RELAY | SCHNEIDER | FASTENERS | GEMYEAR |
PRESSURE SENSER | KEYENCE JAPAN | PLUG | WEIDMULLER |




Package and delivery :

Turnkey solution for solar PV module manufacturing
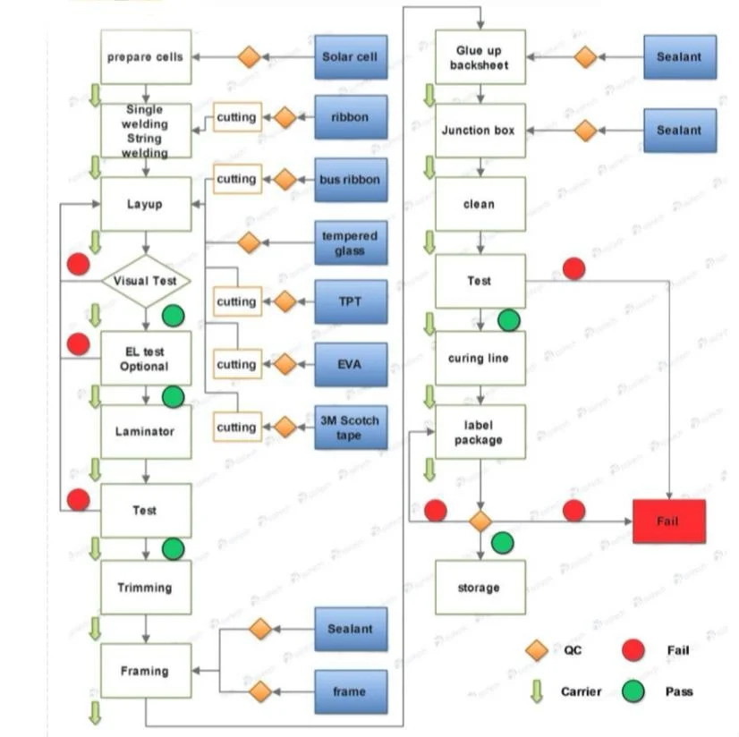
1. Manufacturing process

Main Equipments











solar ssembly machine
solar ably line
lar panel production line
soalr panel making machine
solar panel la minator
solar module assembhine
solar module assembly line
solar module production line
solar module laminator
laminator
EL tester
solar module tester
solar panel tester
sun simulator
laser scribing machine
cell tester
solar cell tester
cell cutting
solar panel
New products from manufacturers at wholesale prices